今天是 本站已支持IPv6网络
当前位置: 首页-旧版栏目-社会关注
社会关注
北大公布66万元培训班学员名单:无官员
时间:2014-07-17  作者:董鑫  新闻来源: 北京青年报 大号字

   

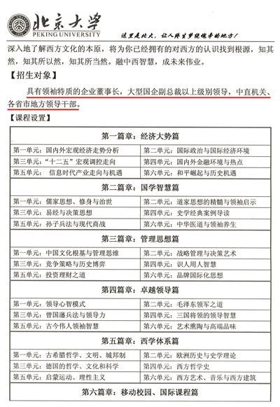
  北青报记者从“北京大学信息学院高层培训中心”获得的招生简章 

  昨天,新华社报道北大开设有66.8万元的天价后EMBA培训班,其中有一半是政界人士,引发关注。昨天,北京大学向北京青年报记者确认,北大的确存在66.8万元的培训班,但该班并不招收政府人员,目前该班招收的10名学员全部来自企业。

  然而蹊跷的是,昨天北青报记者再次以报名者身份探访北大校内的“北京大学信息学院高层培训中心”,负责招生的老师却仍然表示,后EMBA项目中政府官员和企业家占比是“一半一半”。

  调查 

  北大回应:天价班中没有政界人士 

  日前,新华社记者以干部身份联系上北京大学“后EMBA班”招生办,招办老师表示,这个班的学费要66.8万元,党政领导干部行政级别须正处级以上,且目前已经招满了4个班,每班40人,有一半都是政界人士。报道引发了舆论关注,不少网友都提出质疑,官员的学费谁来买单?会不会形成政商错综的利益集团?

  昨天傍晚,北京大学通过官方微博就此事发表了情况说明。北大在关于媒体报道“北大天价班一半人是政界人士”的情况说明中称,近年来,北大经济学院和信息科学技术学院分别举办了多期以“后EMBA”命名的非学历继续教育培训项目。

  新华社报道中所指的项目,为信息科学技术学院举办的“北京大学博雅领袖(后EMBA)高端项目(第三期)”(审批编号:北继培字[2013] 0160号),培训学费标准为66.8万元/人。信息科学技术学院提供的情况说明和该班学员名单显示,该班并无政界人士。报道的内容不属实。

  北京大学信息科学技术学院也在给北青报记者的说明中指出,“北京大学博雅领袖(后EMBA)高端项目(第三期)”是面向高端企业家开设的综合学习项目,共招收学员10人,是企业的董事长或负责人,不招收政府人员,并公布了10位学员名单。10名学员中包括有美锦能源集团有限公司董事长、金华市江南中心董事长还有中电华兴能源控股集团有限公司董事长等,共有9名董事长和1名副董事长。北大信息科学技术学院称,媒体的报道中,只有学费信息与该项目相同,其他内容均不符。

  北青报记者查询发现,在网络搜索“北大后EMBA”即能看到该培训班的招生信息,在申请条件中写着,“党政领导干部行政级别正处级以上;企业学员要求企业董事长或法人,并且企业年产值在两亿元以上。”

  对此,北大继续教育部回应,有记者反应在pkuhceo.com网站上看到该班招生简章,但该网站不是北京大学建设和管理的。查询北京大学所有非学历继续教育培训项目招生简章,应以北京大学继续教育部和北京大学各办学院系网站公示内容为准。北京大学继续教育部将不定期公布未经北大授权而使用北大名义进行宣传招生的网站名单。

  招生老师:天价班中一半是官员 

  昨天,北青报记者在暗访中却听到了和北大官方回应相左的说法。北青报记者来到北大校内东南门附近的信息科学技术学院办公楼内,发现“北京大学信息学院高层培训中心”确实正在招生。

  北青报记者注意到,办公室桌子上摆放着一沓招生简章,其内容正好就是“北京大学博雅领袖(后EMBA)高端项目——政商领袖高端班 2014年招生简章”。

  北青报记者在北京大学信息学院高层培训中心,见到了自称负责招生工作的潘老师。和北大的公开声明不同,潘老师对自称要报名的北青报记者坚持说,这个班级的政商比例是一半一半,学费为66.8万元/人。对于该培训班的招生对象,潘老师表示,除了企业董事长,也包括大型国企副总裁以上级别领导,中直机关、各省市地方领导干部。

  此前,记者还联系到介绍记者认识潘老师的刘老师。刘老师也自称是招生人员,自己来自北大经济学院。刘老师表示,如果企业家申请,需要公司的年产值达到八亿元以上,还需要通过学校的面试,但是班里的公务员都是国家委派的,是国家出面派他们来学习,不需要学校审核,“这种高档班都是封闭的,有听课证才能进去”。

  在刘老师通过网络给北青报记者传来的“北京大学后EMBA企业家学员邀请函”(79.8万项目简章)中的申请条件一栏写着“党政领导干部行政级别副局级以上;企业学员企业年产值在十亿元以上。”

  当记者表示公司产值达不到要求时,刘老师向记者推荐了66.8万“北京大学政·商领袖(后EMBA)高端项目”,申请条件一栏写着,“党政领导干部行政级别正处级以上;企业学员企业年产值在十亿元以上。”并表示66.8万元的项目可以给企业家适当放宽要求。

  随后,刘老师又给北青报记者传了一份高档班中“政府学员”的列表,表中截去了学员姓名,只显示出了单位和职务。列表显示有14人来自政府部门,包括若干个中央部委和北京市政府的多个部门,学员的职务包括1位副司长、12位处长和1位区政府外事办主任。

  声音 

  “天价培训班”背后 

  是“政商混合生态圈” 

  在北大开办的高达66万元的培训班里,有近一半学员是官员。原本面对工商界人士的培训班,成为官商共生的“名利场”和“资源聚集地”,其中的“政商混合生态圈”不能不令人心生警惕。

  近些年来,各地曝出不少近乎“天价”的培训班,明星、工商人士、党政干部成为主角。几十万元的培训费用、一月三两天的课程安排、“带你玩”的培训内容,不仅让培训班沦为党政干部学习的“秀场”,更成为官商裙带交结、权钱交际的“名利场”。对这种“政商混合生态圈”,必须给予高度重视。“蓬生麻中,不扶自直,白沙在涅,与之俱黑。”良好的政治生态是一种好氛围,有利于熏陶培育作风优良的好干部;而不好的政治生态不仅使干部黑白混同,还会出现干部以黑浸白,影响整个干部队伍。

  要形成良好的政治生态,必须内外兼顾。首先,各级党政干部一定要从自身做起,从每一件事做起,身先示范,无论在公在私,访亲交友,都要恪守正道,严守纪律,做到公私分明,清正廉洁。其次,面对天价培训班这种醉翁之意不在酒的盲区,相关部门应该及时扫除死角,为营造良好政治生态构建严密监管防线。

警警 广西网警虚拟岗亭 广西网警ICP备案 察察
桂公网安备
45010302000954号
本网网页设计、图标、内容未经协议授权禁止转载、摘编或建立镜像,禁止作为任何商业用途的使用。